往届生考研需要银行流水吗(考生复试个人自述1000字)2025年11月精选新闻
往届生考研需要银行流水吗(考生复试个人自述1000字)
#微博考试季##为考研加油# 【往届生为什么要考研?】1)工作遇到瓶颈、学历变成门槛工作几年想晋升,却发现学历成了绊脚石;想要跳槽到更好的公司和平台,却因达不到学历门槛被打回原形;工作高压、日复一日,不想再这样下去了。不知道怎么破局,成本较低且最简单可行的方法大概就是考研提升学历了。2)一战失利、读研已成执念考研一旦开始了就放不下,直到考上为止。很多同学一战就差几分,而且有了一次考研经验,知道自己的问题出在哪,复习起来更有针对性,更何况努力了这么久,不甘心就这样放弃,而且为了考上梦校,想再给自己一个机会。3)转行的敲门砖、另谋出路工作几年想要换个发展好、自己更感兴趣的行业,想转行但既没有过硬的人脉领进门,又没有专业技能和学历背景支撑,不妨试试考研,可以跨专业,既能够了解更多专业知识,又能够获取到更多行业信息、结识行业人脉。#国考前最后的提醒#(视频由AI生成考研) 沈阳·东北大学 东北大学de丁老师的微博视频
#往届生的天塌了#刚刚还在和爸爸打电话聊了一个小时这个事弟弟今年大四(在准备考研)我家闺女今年高三在冲刺高考。应届生本来压力就大,还有往届生来抢饭碗。如果不能上岸,等明年自己成往届生了,好像政策又限制了往届生……这届的应届生到底招谁惹谁了,太难了
#微博考试季##为考研加油# 近几年应往届生考研比例近几年考研报名中,应届生的比例在不断减少,而往届生的比例一直在增加。24考研中往届生的报考比例首次超过50%;25考研再创新高,往届生报考占比达到56.34%、应届生仅占43.66%。相比于24年,25年报考人数下降50万,其中应届生下降42万人,往届生仅下降8万人。
今天26考研预报名开始,仅4天!!不用抢报考点的宝,错峰报名!(1)预报名大多数省份的应届和往届生都能参加预报名。 目前了解到,广西往届生无法参加预报名,四川和辽宁往届生头两天无法参加预报名。 (2)关于两类报考点 高校报考点一般是本地报考我校的考生和我校应届考生,还有本地户籍往届考生可以选。研招网-网报公告-报考点里,可以搜你想选的高校报考点,先看看26的《报考点公告》里的承接考生范围,自己是不是符合条件。 尽量能选高校的就选高校,一是考场是确定的,方便定住宿,二是考试环境好很多。 还有一类是考试院报考点,就是网报公告-报考点列表里,那些XX考试中心,具体考点得考前下载准考证才能确定,不过也可以提前打听往年该考试院安排的考点在哪些学校,订附近酒店。除非必须选一些往年非常热门的报考点,不然完全没必要卡今天报名。 (3)通知:10月12日·本周日第二次估分模考 当地有设考点的宝,可以去线下参加,更有仿真性;线上参加的宝,早上8:30开启考试后,全天都可以进入考试,客观题交卷立即出分,主观题拍照上传,当天24:00前提交会人工阅卷。考完同样安排了讲评课,带你一步步拆解试卷中存在的问题,以及不同分数段该如何调整备考节奏。 通过多次模考,不断积累考试经验,充分适应考场节奏,提升考试能力,从学习高手进化为考试高手,这个效果比你自己多刷几套题好很多。 宝,尽量来参加,不要害怕自己考不好,不断发现问题、解决问题,才能有持续的进步! ——老吕#决战考研##考研##199管理类联考#
所以预报名成功就是考研报名成功,是不需要再进行正式报名的。📌报名时需要选报专业里细分的方向吗?根据所报考学校的要求确定,有的学校需要填写报考专业的研究方向。📌缴费前报名信息随时可以修改吗?除以下信息外均可更改。不可更改内容:“报考单位”“报考点”和“考试方式”不能更改,业务课二不可在超过3小时和3小时之间修改(即业务课二代码首位是5的不能改为非5,或首位非5不能改为5。错填以上信息的考生需要在网上报名截止时间前,取消报名后重新报名,并重新缴纳报考费(已缴费用网报结束后系统自动退还)。📌常见“考生信息填写”注意事项如下:📌学籍不通过怎么办?1、报名时输入的学历(学籍)相关信息有误;输入时没有半角输入数字,毕业月份年份日期选错了(再次强调毕业证编号与毕业年份没直接联系,右下角汉字月份才是毕业月份和日期)。2、学历(学籍)电子注册信息有误;(联系学校学籍管理的老师解决)3、学历(学籍)未注册;,这种情况可以登录学信网,查看学信档案,提交认证报告《教育部学籍在线验证报告》、《教育部学历证书电子注册备案表》或者《中国高等教育学历证书认证报告》。📌报考点已满怎么办?如果想选择的报考点满了,尽快选择相邻的报考点;如果所在地区报考点都满了,教育部门会协调学校增加考点,及时关注报考点公告;部分考点也有可能因考生取消缴费而释放考位,这时候可以“捡漏”。📌往届生毕业校更名,如何填写毕业信息?毕业院校中没有自己的院校或学校名称与实际不符,则选择“其他”,并在输入框填写自己的毕业学校,名称以毕业证书为准。📌网上支付成功仍显示未缴费怎么办?由于各银行
最后提醒!考研预报名八大坑!!!【信息填写表格】网页链接,照着填❗️1、预报名能报的,但不一定能考2、除了部分往届生,能报都去报,要抢考点3、二战生报考点尽量选户口所在地4、报考单位不等于报考点5、预报名填的学校和报考点能改6、报名号一定要拍照保存好7、千万别忘记缴费8、预报名成功即为报名成功#决战考研##10月10日预报名##预报名避坑指南# 空卡空卡空空卡的微博视频
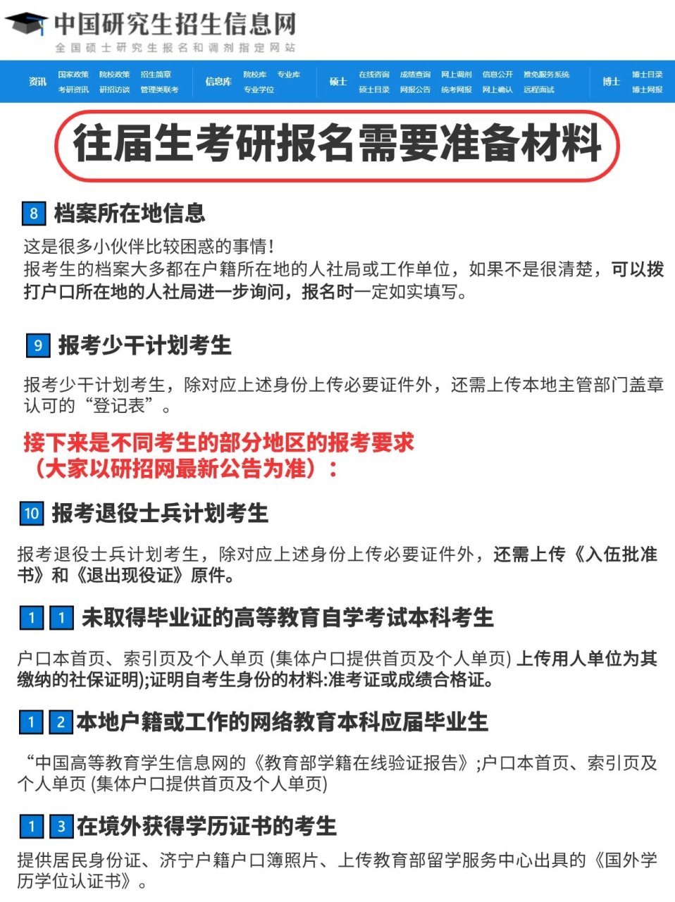
提醒一下10月10日要预报名的考研人: 预报名:2025年10月10日至10月13日(9:00~22:00) 正式报名:2025年10月16日至10月27日(9:00~22:00) (1)提前准备报名资料 1、学信网账号,若账号信息遗忘,可通过绑定的手机号或邮箱找回2、身份证,需在有效期内 3、学历证明材料,应届生(学生证)、往届生(本科毕业证、学位证) 4、考试费120-220之间 5、户籍档案信息确认: ①出生地:即出生所在地,一般是户口所在地 ②籍贯:前几辈居住地 ③户口所在地:一般是身份证地址 ④档案所在地:应届生填写学校地址,往届生档案一般在户口所在地的人才市场,如果单位有调档填单位 ⑤家庭主要成员:写主要人员即可 ⑥现在学习或工作单位:应届生写【学校名称】,往届生脱产写【无】,在职写【工作单位】 ⑦学习与工作经历:写最高学历,如大学经历,工作经历简要写 ⑧奖励:没有就写无,这个没有影响。⑨惩罚:除认证的作弊情况,其余都可以填无 ⑩考生通讯地址:用于接受录取通知书,建议写家庭住址,应届生不要填学校,因为到时候已经毕业了 ⑪常用邮箱和手机号(接收重要通知) ⑫证件照(提前有空可以拍,预报名不用,网上确认用,蓝底/白底电子版,免冠露五官,不要夸张的精修) (2)预报名都能参加吗? 大多数省份的应届和往届生都能参加预报名。 目前了解到,广西往届生无法参加预报名,四川和辽宁往届生头两天无法参加预报名。 (3)关于报考点的选择? 应届生和往届生的报考点选择! 选了不符合条件的报考点也是能报名成功的,但网上确认环节会被卡。所以一定要提前看好,尤其是在职、脱产考试的往届生,想在非户口所在地考试,提前了解要准备哪些工作证明。
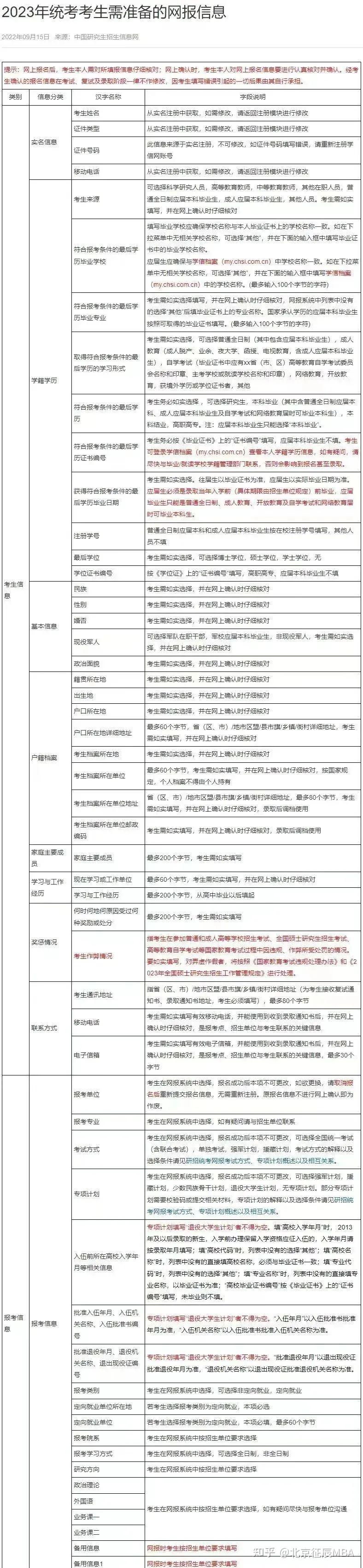
信息填报一定要真实、准确、完整。应届生按照从学信网下载的《教育部学籍在线验证报告》填写毕业信息,往届生按照从学信网下载的《教育部学历证书电子注册备案表》填写毕业信息。尤其非全日制考生有关定向就业单位的信息,大学生士兵专项考生有关入伍、退役等信息,一定要填写准确、完整。考生在提交报考信息后,由中国研究生招生信息网自动生成考生报考信息,但不论是否已支付报考费,所填报的“报考单位”、“报考点”和“考试方式”等关键信息不能更改。错报关键信息的修改,须在网上报名截止时间(10月27日22:00)前,取消报名后重新报名,并重新缴纳报考费(已缴费用网报结束后研招网系统自动退还),逾期不再修改。2.网上报名时间网上报名时间为2025年10月16日至10月27日(网上预报名时间为2025年10月10日至10月13日),每日9:00—22:00。3.网上缴费考生通过“网上支付”方式缴纳报考费,请考生务必于网上报名期间缴纳报考费,最迟须在(10月27日22:00)前完成缴费,网上确认期间一律不接受现场补缴费。收费标准:每人180元。已参加网上确认但未参加考试的考生,报考费不予退还。若因考生网上支付时操作不当,或因网络技术原因,造成同一报名号重复支付的,已缴费用网报结束后3个月内系统自动退还重复支付部分的报考费。请考生不要在缴纳报考费后立即注销银行卡,否则将影响退费。四、按时参加网上确认 报名及缴费成功后,所有考生均应在规定的时间内进行信息确认。未参加信息确认的考生,报名资格无效。1、网上确认时间山东省网上确认材料初次上传时间为2025年10月31日9:00至11月5日12:00。审核不通过需要补充材料的截止时间为11月5日16:00。
提醒下今年第一次报名的朋友!#26考研##考研预报名##考研备考攻略# 👉今年预报名时间大概在:9月24日—27日,正式报名时间在:10月10日—31日。👉关于预报名,想要提醒大家注意以下几点【建议收藏】👇 ✅预报名就是提前报名,预报名没报上也没关系,正式报名时再报上就行,两个阶段只要成功报上一个就可以✅先注册研招网账号>填你的基本信息>选你要考的专业和科目>挑考试地点>检查>系统会给你个报名号,这个特别重要!一定要截图保存好✅如果你的学校有考点,那就直接选;如果学校没考点,应届生就选本市的考点,往届生选自己老家的考点,这样最稳妥✅大部分省份在预报名时就能直接网上交钱,但也有少数省份比较特殊✅考研报名时要注意,报考点、招生方式和考试方式这三项信息一旦提交就不能直接修改,如果填错了想改,只能作废重新填写✅若报名出错,报名费可以退回,但是退费时间比较晚,反馈说退款会在12月左右才到账✅档案地址的话应届生直接填本科学校地址,往届生一般填户籍地人才市场的地址✅考研报名时填写的通讯地址非常重要,这是学校给你寄录取通知书用的✅对于报考类别这一栏的填写:大学生一般都是非定向✅非定向往届考生的考生来源写其他人员即可✅预报名如果报名成功,正式报名期间不用再次报名✅考研报名时一定要仔细查看招生单位和报考点发布的最新公告,不同地区、不同学校的具体要求可能存在差异✅报名时必须确定学校,并且只能报名一个目标院校✅所有信息填写好后一定要仔细检查,后期修改很麻烦✅学习工作经历从高中毕业后填写✅对于奖励这一栏,如实填写就好,写不写影响都不大。对于惩罚这一栏,
26研考日程:研招网咨询活动今天开始。27考研起,这两个专业停招应届生!(1)咨询活动在研招网首页的【在线咨询】板块,所有招生院校会安排工作人员答疑,关于报考条件、招生人数、招生简章等不确定的事可以咨询。时间:2025年9月25日-9月28日,但每个学校时间段可能不一样。(2)预报名考研预报名一般是给应届生开通的,用于系统分流,部分地区往届生不可预报名,和正式报名同等有效。时间:2025年10月10日至10月13日,每日9:00~22:00。(3)网上报名在报考时间内, 如果想修改已经报考学校专业,可以重新生成一条报名信息,网上确认正确那条即可。时间:2025年10月16日至10月27日,每日9:00~22:00。(4)网上确认所有参加网上报名的都必须进行网上确认,一般在正式报名结束后至11月初完成。具体时间由各省级教育招生考试机构自行确定和公布,以自己所选报考点通知为准。(5)考试时间2025年12月20日至2日,其中咱们管理类联考是12月20日,上午8:30-11:30管综,下午14:00-17:00英语二。(6)报考条件变动27考研,工业工程与管理、物流工程与管理,报考条件改为需要本科毕业后有3年以上工作经验,今年应届生还是可以报考。宝,目标既定,风雨兼程。——老吕#决战考研# #考研# #199管理类联考#
页面下方是[打印银行流水]小编根据你关注的话题【往届生考研需要银行流水吗】帮你整理出来的相关图像素材(不可商用)、视频资料(版权归原作者)、站内相关图文等结果,这些内容都可以帮助你更好的了解【往届生考研需要银行流水吗】。另外,我们也帮你整理出了跟关键词:往届生考研需要银行流水吗 高度相关的词汇和长尾关键词,还有一些站内经常出现的高频关键词,希望你能对这些内容感兴趣。如果你希望别人在搜索引擎中查询关键词【往届生考研需要银行流水吗】或者在GPT类的AI问答中提到【往届生考研需要银行流水吗】的时候,能够看到你的网页、品牌或联系方式,建议你了解一下网站SEO优化服务和关键词GEO内容优化服务,目前打印银行流水已经和国内知名的SEO技术顾问、专业的GEO技术顾问合作,为大家免费解答SEO/GEO专业问题,技术顾问微信:seo5951
【版权声明】内容转摘请注明来源:https://www.czbxgd.cn/tags/post/%E5%BE%80%E5%B1%8A%E7%94%9F%E8%80%83%E7%A0%94%E9%9C%80%E8%A6%81%E9%93%B6%E8%A1%8C%E6%B5%81%E6%B0%B4%E5%90%97.html 本文标题:《往届生考研需要银行流水吗(考生复试个人自述1000字)2025年11月精选新闻》
【权限声明】为了在不同的设备环境下更好的展现内容,网站需获取设备IP及设备UA信息。
设备IP:18.97.14.85
设备UA:CCBot/2.0 (https://commoncrawl.org/faq/)
兴业银行银行流水韩国签证银行流水银行流水单 网银买房子银行流水打多久车贷要的银行流水银行流水是什么意思买房刷银行流水英国签证银行流水翻译房贷银行流水成都代做银行流水微信转账算银行流水吗汽车贷款没有银行流水怎样查银行卡流水公租房银行流水贷款银行流水 结息银行卡补卡 流水银行流水 没有名字韩国签证银行流水要求网上银行怎么查流水账银行对账单就是流水吗手机银行流水房贷看银行流水吗富民银行流水手机银行有流水记录吗银行打出流水中国银行流水账单怎么打打银行流水费工行贷款 银行流水银行可以查几年的流水招商银行工资流水打印农行银行信用卡看流水银行流水错误交通银行流水银行流水什么样银行流水解读银行还款流水银行流水生成软件怎么查我银行卡流水账p2p银行流水贷款打印银行流水学生签证 银行流水兴业银行打流水银行可以打多久的流水银行不给流水银行流水要钱吗公司入职要银行流水网上可以打银行流水吗银行流水 看什么转账算银行流水吗哪里能做银行流水办理假的银行流水银行流水要盖章吗银行流水柜员号贷款银行打流水银行拉流水银行打印流水盖章银行流水账单怎么作假没有银行流水能贷款吗信用卡银行流水号建设银行流水字体日本签证学生银行流水代办签证的银行流水差一个月银行流水买房银行卡流水账周末打银行流水注销银行卡 流水银行打公司流水账单贷款 银行流水银行流水 真假去银行开工资流水银行流水不够怎么贷款银行流水账单显示什么怎么查看银行流水账查询中国银行流水账单查询购房贷款需要银行流水银行贷款假流水可以吗银行打贷款流水浦发银行自助打印流水怎么查银行流水号车贷要银行流水多少建行银行流水怎么打印出国留学银行流水车贷银行流水是什么离职证明银行打一年流水银行流水造假银行流水非要本人去吗银行流水和银行对账单贷款用银行流水吗假流水银行代办里银行流水意大利 签证 银行流水成都代做银行流水济南银行流水上海贷款银行流水银行流水多少能贷款买房买车贷款银行流水要求邮政银行卡流水代办银行卡 银行流水银行转账流水单银行流水借款假银行流水账单怎么做银行流水需要本人去吗单位如何查银行流水银行流水怎么计算银行流水马上银行流水 作用农业银行流水账银行流水账表格下载银行流水号图片银行账户流水看不见对方户名买房银行按揭流水打假银行流水光大银行流水查询银行专业流水西安代做银行流水银行流水最多可以打几年银行流水建行香港银行流水银行流水对申请信用卡银行卡刷流水违法吗银行工资卡流水 打印代打银行流水手机银行怎么查看流水农业银行 流水贷款拉银行流水怎么做银行流水要求济南代办银行流水买房银行半年流水银行流水 驾驶证怎么查看建设银行流水银行拉流水 怎么办理商贷银行流水查银行卡流水怎么查询按揭的银行流水怎么办银行卡掉了能打流水吗银行流水网上查询贷款要银行流水是假流水被银行发现银行流水诈骗买车贷款需要银行流水吗周末银行能打印流水吗银行卡没带流水吗农业银行流水单什么是有用的银行流水拉银行流水需要什么银行流水自助浙江做银行流水手机银行流水怎么回事盖公章的银行流水银行流水怎么算好招商银行 打流水做银行流水怎么做怎样拉银行流水银行卡一年流水吗6笔银行流水银行卡刷流水犯法吗建行的银行流水招行信用卡银行流水银行流水账单格式什么银行流水账单银行流水账单 证明洛阳代办银行流水银行流水打印账单吗招商银行自助流水工资银行流水伪造银行对账单与银行流水别人能查到银行流水吗房贷银行流水怎么计算去银行打贷款流水银行流水账单模板调银行流水需要带什么银行假流水后果银行工资流水账单银行流水额度怎么算的作假银行流水支付宝给银行卡刷流水银行流水ps免费银行流水软件下载打印银行流水花钱吗银行卡账单和流水建设银行银行流水跨行 银行流水去银行打印流水需要带什么到银行打流水需要什么证件房子按揭银行流水银行流水可以异地打印吗银行流水记录怎么查询银行流水说明什么工资流水银行给打吗贷款银行怎么看流水银行流水开信用卡买房银行流水怎么弄银行流水申根学生按揭银行流水看什么推广银行流水怎么查银行流水账单凭银行流水贷款做银行流水电话银行流水账单不够
往届生考研需要银行流水吗最新视频
往届生应届生考研复试前一定要准备好这些材料哔哩哔哩bilibili【点击观看】
考研报考点满了怎么办往届生要开工作证明吗哔哩哔哩bilibili【点击观看】
考研往届生要注意了这点没做好可能导致报名失败哔哩哔哩bilibili【点击观看】
在老家工作的往届生考研时考生来源怎么选影响网上确认吗【点击观看】
二战往届生考研报名必看哔哩哔哩bilibili【点击观看】
23考研报名即将开启应往届生高频问题详解看完全明白了【点击观看】
财经知识你知道银行流水要的都是什么吗今天来告诉你做最优秀的财经upDOU小助手抖音【点击观看】
往届生考研的注意了啊这个材料现在马上去找否则等复试通知出来是来不及的考研考研加油考研复试DOU小助手抖音【点击观看】
23考研报名要开始啦考生信息填写教程大四往届生照着填考研报名23考研23考研预报名往届生考生信息填写抖音【点击观看】
往届生考研需要银行流水吗最新素材
随机内容推荐
银行流水不能大额存款贷款拉流水要在哪家银行拉银行卡不见了可以打印流水吗招商银行如何打印收入流水所有银行打流水都收费吗公安部分需要去银行查流水吗中国银行的流水单是鲜章吗银行流水账单可以干嘛对公账户银行流水账单怎么下载贷款银行卡流水怎么打假流水银行章哪有意大利银行流水镇江办银行流水账单西安购房银行流水多少个月银行打流水代理人银行流水能不能打2年以前的银行流水多有什么危险银行流水社保公积金银行放款后流水审核银行流水中的凭债是啥意思警察可以凭银行流水破案金蝶银行流水有期初工商银行更改流水农行企业银行能导流水回单吗深圳摇号银行流水未体现首付款投资理财银行流水邮政怎么查询银行流水账怎样在手机查银行流水怎么查银行卡流水账单明细全部拿身份证有银行卡号能打流水吗配偶过世如何查银行流水去农村信用社银行打流水要钱吗在欧洲办银行流水中信银行能查到几年的流水浦发银行在线打印流水光大银行流水查询=银行看到这样的流水为什么拒贷按揭购房银行流水账银行流水300万算大流水吗银行理财赎回算不算流水打印银行工资流水需要什么资料银行流水结息计算器下载个人流水太大银行查账华夏银行账单流水怎么打印贷款18w银行流水账单要求财务银行流水账表格模板银行流水100多万二手房贷款需要打银行流水吗买房贷款多少银行要查流水账银行流水如果做银行打出流水要收费惠州办银行流水工资流水银行卡很久没用能打流水账吗南京银行流水明细周末可以吗银行流水显示到什么程度平安银行 销卡流水怎样获取银行流水报告手机银行怎样查询转账流水银行机构代码流水要求银行流水不对以后会有影响吗河南省农信社银行流水农商银行怎样查流水线外地卡能再本地银行打流水吗江西深圳办理银行流水银行卡可以跨市打印流水吗银行卡公安局冻结可以查流水吗银行打流水不是本人卡可以农业银行能打多长流水查银行流水能查到吞的钱吗房贷担保人的银行流水要求上海办银行工资流水吗三年前银行流水还能查招商银行网上打印的流水什么样我们要不要记银行流水银行账户流水如何打印广州市购房需要提供银行流水银行流水货拉拉提现算吗银行房子抵押贷款流水银行流水账单每张都有盖章吗银行车贷流水查吗什么情况银行卡不能有流水银行流水能在柜打吗贷款要的银行流水盖电子章财务能查到员工银行卡的流水吗临商银行怎么打印带章的流水银行流水双倍覆盖捷信分期还要查银行流水吗网商银行能拉流水吗银行贷款做假流水账格式怎么可以把银行流水记录删除掉j签证 银行流水单银行办理查流水银行有自助流水吗银行流水中的差旅费银行的流水两年前的能吊出来不想贷款怎么查银行流水怎么查银行卡号换了还能查流水吗居转户一网通办需要银行流水央行规定个人银行卡流水离婚法院给调银行流水吗贷款银行流水最少要多少买车银行流水网上可以打工商银行买房贷款流水要多久银行流水账单如何计算月均数银行流水60万房贷关于银行调取流水事件盐城本地银行流水车贷银行流水过不了怎么办理被过户方需要什么银行流水吗银行流水账单和历史明细清单银行工资发放流水账查银行流水不予立案银行流水有pos机影响贷款吗房贷工资流水银行会查吗中国银行流水哪些是无效的买我银行卡走流水银行打工前5年工资流水账公司叫员工打印银行流水记录银行卡转3次流水线银行流水财金什么意思网上银行可以打印几年的流水银行交易流水能只打收入的呢土耳其签证银行流水要求网商贷怎样补充银行流水办理公积金需要提供银行流水周末哪个银行可以打流水农行掌上银行怎么看流水记录银行卡流水超过六万被冻结打印他人银行卡流水需要啥手续招商银行流水显示对手信息吗买房按揭如何做银行流水平顶山银行工资流水单银行查流水书面申请一个月银行流水多少会被检查中国银行电子流水打印如何获得银行卡交易流水老婆银行流水能贷款吗申请强制执行银行卡流水银行卡500w流水中国工商银行 工资流水银行流水清单能查到吗银行流水是现金还卡卡转账中信银行可以打印流水吗银行流水是一天打印吗老婆可以打印银行流水吗邮储银行打流水记录能查几年老人不能前往打印银行流水如何快速增加银行流水银行签抵押贷款要流水吗银行流水造假能通过审批吗办签证网上可以打银行流水吗建设银行手机银行流水打印没工作买房贷款银行流水长沙银行怎么线上查交易流水手机上银行流水怎么查扫码付款会影响银行流水吗手机银行流水只能查3个月的银行账户一年200万流水中国银行手机端打印流水中国银行流水账怎么打买房子打银行流水会有余额吗转入法人的银行流水会计分录广东农信银行流水账号每个月往卡里放钱算银行流水有身份证和银行卡能打流水电子银行流水如何按天合计过期身份证 银行流水银行流水存档规定中国农业银行流水能打几年银行工资流水证明怎么弄岳阳银行流水银行流水里balance授权银行打印流水银行卡进一万出一万流水是多少银行卡有太多流水账会有事吗银行流水 离婚 质证去银行怎么查流水企业银行卡走流水置业顾问会用银行流水骗人吗最新银行流水模板2017拉银行卡流水需要什么东西银行流水代发报销农业银行最多打几个月流水银行卡流水可以查到吗打银行流水一定要银行卡吗工商银行车贷工资流水要求银行贷款需要提交多久的流水打印银行总流水工商银行个人工资明细打印流水银行卡冻结还能打流水吗银行卡一万多流水中国交通银行流水丢了的银行卡还能查流水个人银行卡流水大对房贷浦发银行个人流水对账单社保卡可以去银行查询流水吗房贷用银行电子流水号怎样查看邮政银行卡流水银行机器打印的流水有章吗银行 平均流水
往届生考研需要银行流水吗相关资源
今日热点推荐
库克来抖音直播了商务部:中美昨天进行了工作层会谈中国成功打造聚变堆“盾牌”星舰第11次试飞今年第24号台风即将生成净网:网警带你看“网恋女友”杀熟局中方对美船舶收费今起正式施行加沙停火协议文件在埃及签署当我到山东认祖归宗余华:每个时代有自己的节奏感吴勇豪贝克汉姆跨界联动“港车北上口岸范围扩大”系谣言库克抖音官宣iPhone Air中国发售警方通报男子驾车撞人致2死3伤谁还没跳孤身摇为什么中国押注磷酸铁锂电池这才是真正的咖啡主理人奥尼尔中国行儿子轻生后父亲潜伏群聊救人命悬一生开局即神反转入青云明意掉马甲开虐哈马斯释放全部以方在世被扣押人员吃下这波上头国产剧安利泰国摇挑战王力宏演唱会嘉宾含金量好高深度解说悬疑复仇剧回魂计侯明昊卢昱晓新剧咬唇血吻沉默的荣耀不敢看又想看邓紫棋献唱S15主题曲Windows 10即将停服陈奕迅在林子祥叶倩文演唱会军训因为感觉到爱所以肆无忌惮以总理:加沙战争结束当你上班的时候猫在干什么三大运营商宣布eSIM手机业务落地马克威廉姆斯西安大奖赛夺冠纪伯宰我对你是真心的一拳超人第三季开播等我看见明日在此的坐标帅哥的抽象你不懂林诗栋不敌伊朗15岁小将乒乓球亚锦赛中国男队3:1伊朗蔡文静用直尺给颜人中量身高姚明可以领NBA养老金了水均益谈中美关税战再升级无畏契约新版本英雄调整爆料外交部回应美方关税威胁80秒看懂苏超为啥火深度解读美元暴跌的背后库明加隔扣拉拉维亚






















